各市、县(市、区)建委(建设局)、城市管理(综合执法)局:
为进一步规范我省城镇燃气经营市场秩序,提升行业本质安全,在广泛征求各方意见的基础上,我厅组织制定了《浙江省管道燃气特许经营评估管理办法》。现印发给你们,请认真抓好实施。
浙江省住房和城乡建设厅
2020年7月23日
浙江省管道燃气特许经营评估管理办法
第一条 为规范我省管道燃气特许经营运行,健全和完善管道燃气监管体系,根据《浙江省燃气管理条例》《基础设施和公用事业特许经营管理办法》《市政公用事业特许经营管理办法》等规定,制定本办法。
第二条 对本省行政区域内管道燃气特许经营的评估管理,适用本办法。
第三条 浙江省住房和城乡建设厅负责全省管道燃气特许经营评估的指导和监督工作,牵头建立全省管道燃气特许经营评估专家库,明确专家入库的要求和程序。
市、县燃气主管部门依据本级人民政府的授权负责本行政区域内的管道燃气特许经营评估的具体工作。
第四条 市、县人民政府建立由政府统筹,各部门协同合作的工作推进机制,成立由市政公用事业(燃气主管)、综合执法、公安、发改、财政、市场监管、应急管理等部门组成的评估工作领导小组,并制定具体评估工作实施方案。
第五条 管道燃气特许经营评估包括特许经营协议完整性评估和经营情况评估两部分。
对已取得管道燃气经营许可证,但未签署特许经营协议的,由市、县人民政府与燃气经营企业补签特许经营协议,并按照本办法进行评估。
第六条 市、县燃气主管部门可以委托具有相应能力的第三方机构编制评估报告。
第七条 特许经营协议完整性评估主要包括下列内容:
(一)协议条款的完整性;
(二)协议条款的合法性;
(三)应急预案的完整性;
(四)临时接管条件的完整性。
第八条 经营情况评估主要包括下列内容:
(一)合同履行能力及供应保障能力;
(二)服务质量和用户投诉处理情况;
(三)安全防控及应急救援能力保障。
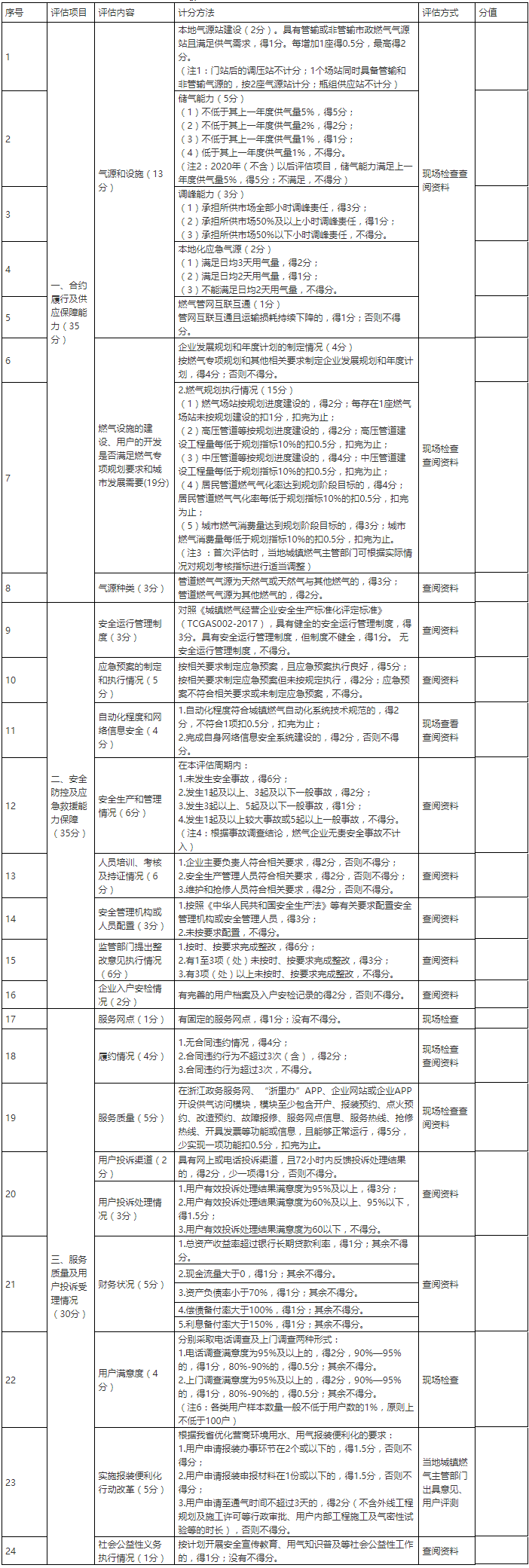
经营情况评估以百分制计分,75分及以上为“合格”,75分以下为“不合格”,计分按照《浙江省管道燃气特许经营评估评分标准》(见附件)进行。
第九条 评估报告编制完成后,评估工作领导小组从全省管道燃气评估专家库中抽取专家组成专家组,对评估报告进行评审,评估领导小组结合专家意见作出“通过”或者“不通过”的复核意见。复核意见为“不通过”的,应当重新进行评估。
第十条 通过复核的评估报告,应当在当地人民政府网站公示,公示时间不得少于7个工作日,对评估报告有异议的,可向评估工作领导小组反映,评估工作领导小组予以研究处理。
第十一条 公示结束后,评估工作领导小组将评估报告报本级人民政府核准,经核准后书面告知燃气经营企业,并在核准后20日内报省住房和城乡建设厅备案。
第十二条 对特许经营协议完整性评估不通过的,市、县人民政府应当根据特许经营协议完整性评估意见,积极采取补救措施,可以协商重新签订特许经营协议或签订补充协议。
第十三条 经营情况评估意见为“不合格”的,应责令燃气企业立即整改,并在3个月内将整改情况报当地燃气主管部门。若拒不整改或整改不到位的,应由各地人民政府根据特许经营协议拟终止协议并进行临时接管。确需进行临时接管的,应由评估工作领导小组在公示结束后组织召开听证会。听证会需提前7日对外发布公告,载明听证时间、地点、参加人员等内容。
听证会相关资料随评估报告一同报人民政府进行核准。
第十四条 确需进行临时接管的,应严格按照临时接管预案执行,合理选择临时接管单位,并签订临时接管协议。临时接管期限最长为6个月,特殊情况下可延长至1年。
第十五条 临时接管单位应当制定临时接管工作方案,保证管道燃气服务的连续性和稳定性,并经评估工作领导小组审查通过后实施。
第十六条 评估工作领导小组组织原经营企业和临时接管单位进行相关交接工作,必要时可邀请消费者代表或媒体进行监督。原经营企业拒不配合或者暴力阻扰的,可以直接接管。
第十七条 对原经营企业实施临时接管的,市、县人民政府应当尽快完成管道燃气特许经营的重新招标工作,组织好资产清算和资产交割,并向社会进行公告。
第十八条 对不按照要求实施评估或临时接管工作,造成质量安全事故或者群体性事件的,依法追究相关部门及其负责人责任。
第十九条 对阻碍评估工作或临时接管工作的单位和个人,构成违反治安管理行为的,由公安机关依法予以处罚。
第二十条 市、县燃气主管部门应当建立举报受理制度,公开举报电话、信箱或者电子邮件地址,受理有关举报;受理的举报事项经调查核实后,应当形成书面材料,督促管道燃气特许经营企业落实整改措施。
评估过程中,发现存在违法违规行为的,移交相关部门调查处理。
第二十一条 市、县燃气主管部门应当建立管道燃气企业特许经营评估档案。
第二十二条 城镇燃气基础设施和管道燃气特许经营涉及国家安全审查的,按照国家有关规定执行。
第二十三条 本办法自2020年9月1日起施行。
附件
浙江省管道燃气特许经营评估评分标准
